​​​​​​​智能装备行业门户网
品牌 活动 访谈】  50强   整机 【联盟】 机构 【视频 展会 招聘 云服务   微博     关注公众号
咨询热线400-0756-518
今日焦点
​2026深圳半导体行业物流论坛
智慧物流,移动机器人全媒体,为更有效传播
​​​INEWS / 新闻中心
智能防爆新模式——立得空间防爆化工巡检机器人
来源:立得空间 | 作者:立得空间 | 发布时间: 1887天前 | 3147 次浏览 | 🔊 点击朗读正文 ❚❚ | 分享到:
立得空间轮式防爆化工巡检机器人整合3D slam导航定位技术、图像识别技术、红外测温技术、多传感器融合技术以及物联网技术等,配备高清可变焦摄像头进行实时监控,同时融合热成像系统和激光雷达等多传感器采集周边环境信息,采用锂电池电源作为动力源,完成自主定位导航、自主避障与三维环境重建等功能。

  立得空间轮式防爆化工巡检机器人整合3D slam导航定位技术、图像识别技术、红外测温技术、多传感器融合技术以及物联网技术等,配备高清可变焦摄像头进行实时监控,同时融合热成像系统和激光雷达等多传感器采集周边环境信息,采用锂电池电源作为动力源,完成自主定位导航、自主避障与三维环境重建等功能。

  轮式防爆化工巡检机器人能够对室内外工作环境进行全天时、全方位、全自主的智能巡检和安全防护,包括自动巡逻、智能读表、图像识别、红外测温、油气泄漏检测、有毒有害气体侦察,环境侦察,实时视频回传等功能,以智能先进化手段代替传统人工,完成设备日常巡检和特殊故障查明工作,及时发现仪表异常,设备故障、有害气体泄漏、温度异常等安全隐患,极大降低运维人员的工作压力与强度,高效提升安全防护等级。

产品特点


  防爆等级高

  防爆等级为Exd[ib] IIB T4 Gb

  巡检更智能

  整体可实现自主导航,自主避障,馈电自动充电,自动表计识别,红外测温,有害气体侦查等智能巡检功能。如机器人中途发生事故可自动选择安全路线不影响其他机器人运作的情况下,返回设定的等待区等候处理

  有毒有害气体探测种类多

  可检测多达到8种气体,2种环境参数

  图像AI分析

  准确识别指针、数字、位置、颜色、状态等各项数据,自动辨别各项数据的变化;如已经发生小规模事故,可远程检测受害范围,受害程度等

  网络云平台

  机器人的位置,电量,音频、视频、气体环境探测信息等实时信息,通过4G/5G或专用网络无线传输至后台云端,后台PC端和移动端可随时查阅


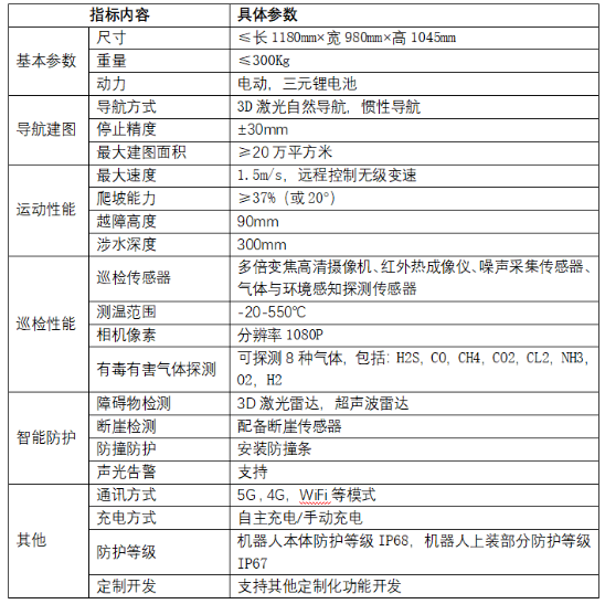
指标参数



应用场景

  大型石油化工企业,罐区等现场巡检。

  石油、化工等危化易燃易爆场所作业环境。

  露天矿场等地区的现场巡检。


联系我们:135-1272-6426    188-0319-7535

座机:0319-7596975